Mapa Conceptual De La Contabilidad En Colombia
Mapa mental de la NIC 1 Trabajo de materia. Sistema de control y registro de los gastos e ingresos y demás operaciones económicas que realiza una empresa.
Los comerciantes anotaban sin ningún orden particular las diversas operaciones que precisaban recordar se fue evolucionando poco a poco hacia un sistema.
Mapa conceptual de la contabilidad en colombia. DECRETO 2160 DE 1986. Es por eso que uno de los principios de los impuestos es el de la capacidad contributiva. 1798 de 1990 Registros y libros contables.
2 449 palabras Publicado. Reune en un solo documento la normatividad para la contabilidad mercantil de origenes diversos que regian al país con anterioridad. Mapa Conceptual Normatividad de La Contabilidad en Colombia PDF.
Se entiende por principios o normas de contabilidad generalmente aceptados en Colombia el conjunto de conceptos básicos y de reglas que deben ser observados al registrar e informar contablemente sobre los asuntos y actividades de personas naturales o jurídicas. Año 6000 ac existencia de actividad contable. Es decir que a mayor ingreso el individuo paga mas se deben.
2912 de 1991 ajuste legal por inflación por efectos contables. El Marco Conceptual incorporado al Régimen de Contabilidad Pública RCP mediante la Resolución 414 de 2014 contiene las pautas conceptuales que deben observarse para la preparación y presentación de la información financiera por parte de las empresas que no cotizan en el mercado de valores y que no captan ni administran ahorro del público. From Everything To The Very Thing.
Mapa Conceptual Normatividad de La Contabilidad en Colombia. Principios de la contabilidad aceptados. TITULO III Normas sobre Registros y.
El crecimiento de la economía monetaria y el surgimiento de los estados nacionalistas. Santos Universidad Nacional de Colombia. Es aquel tributo que los individuos que viven en una comunidad y pais debe pagar al estado que lo representa en este caso colombia.
Se conoce como el lenguaje de los negocios y es muy usada en la descripción de todo tipo de actividades comerciales. Informe de las PN o PJ de la actividad comercial. MAPA CONCEPTUAL TEORIA CONTABLE.
Mapa conceptual sobre la definicion de impuestos realizado para la clase de contabilidad. Apoyándose en ellos la contabilidad permite identificar medir clasificar. 67 3 67 encontró este documento útil 3 votos 3K vistas 2 páginas.
Fue con la asamblea nacional constituyente en su reforma a la carta pública en 1991 donde se evidencia la necesidad que el estado Colombia cuente con un contador general de la nación y un sistema de contabilidad pública así en 1995 se nombra el primer contador nacional desde ese entonces se ha avanzado en temas relacionados por ejemplo con la. 70 10 70 encontró este documento útil 10 votos 5K vistas 1 página. A diferencia de países desarrollados aquí se ha aprovechado para el tráfico de.
MAPA CONCEPTUAL CONCLUSIONES La globalización y sus beneficios aún se encuentran distantes en Colombia. Mapa Conceptual Normatividad de La Contabilidad en Colombia. Deroga los siguientes decretos.
Podas las personas deben llevar la contabilidad es ten o no obligados. Contabilidad de Inversiones y Financiación Profesor. PRINCIPALES ELEMENTOS DE LA NORMATIVIDAD DE LA CONTABILIDAD EN COLOMBIA Aparece con los decretos.
Mapa conceptual normatividad de la contabilidad en colombia. Es el medio a través del cual medimos y describimos el resultado de una actividad económica. En 1961 determinan normas y procedimientos requeridos para ejercer la profesión.
La actividad contable era practica común entre. Mapa Conceptual Normatividad de La Contabilidad en Colombia. En 1931 se crea la figura de revisor fiscal.
Se divide en 5 etapas 42. 2160 de1986 relacionado con los principíos de la contabilidad. 2 de noviembre de 2015.
En Colombia el IFRS o las NIIF empezaron a regir en el año 2009 a través de la ley 1314 en donde el gobierno aprobó la adopción de estas normas generando en su momento mucha incertidumbre para los profesionales de la contabilidad administradores y propietarios de empresas ya que empezaba a ser una obligación la aplicación del mismo. Principios o normas de la contabilidad. Se dieron dos acontecimientos.
La actividad contable entra en una etapa de gran auge tan to en el campo económico como en el profesional. 20 0 21KB Read more. Luis1030 luis1030 30092020 Contabilidad Universidad contestada Ventajas y desventajas de la globalización en Colombia.
En 1935 fija las normas para el ejercicio de la profesión. Principios Contables Generales Aceptados. Inicio de la escritura y los números.
Esta ley expresa de manera clara el concepto de la profesión contable en esencia la labor del Contador Público. NORMATIVIDAD DE LA CONTABILIDAD EN COLOMBIA. Por Camilo camacho - hace 3 años.
Allí se manifiesta que este debe ser una persona natural la cual puede dar fepública de hechos propios. Mapa conceptual de norma y ley de contaduria en colombia by gtalero. Hacer clic para expandir la información del documento.
Ad Looking For Great Deals On Map Of Colombia. Se fundamenta en la norma. De conformidad con el artículo 6º de la ley 43 de 19901 del marco conceptual de la contabilidad se entiende por principios o normas de contabilidad generalmente aceptados en Colombia el conjunto de conceptos básicos y de reglas que deben ser observados al registrar e informar contablemente sobre los asuntos y actividades de.
Hacer clic para expandir la. Get Map Of Colombia With Fast And Free Shipping For Many Items On eBay. DECRETO 2649 DE 1993.
Ejercer el control sobre las inversiones flujo de efectivo cargas tributarias tarifas y. En 1951 se creo el instituto nacional de contadores públicos. La utilización de la moneda fue importante para el desarrollo de la contabilidad ya que no cabía una evolución semejante en una economía de trueque.
Objetivos de la contabilidad. Marco Conceptual de la Contabilidad TITULO II Normas Tcnicas.
Mapa Conceptual Pcga Pdf Contabilidad Business
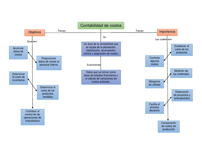
Mapa Conceptual Contabilidad De Costos Pdf Presupuesto Business

Mapa Conceptual Sobre Principios De Diseno Para Ux Realizad Para El Master En Ux Upf El Mapa Contiene Errores Que Los Mapa Conceptual Mapa Conseptual Mapas

Mapa Conceptual Clasificacion De Las Empresas Mapa Conceptual Frases De Contabilidad Mapas
Mapa Mental Cuentas Contables Pdf Contabilidad Hoja De Balance
Mapa Conceptual De La Nic 1 Lauze
Mapa Conceptual Sistemas Contables Pdf Informacion Contabilidad
![]()
Mapa Conceptual Sobre La Historia De La Contabilidad

Cuadros Sinopticos Sobre La Globalizacion Cuadro Comparativo Globalizacion Globalizacion Economica Sinoptico

Mapa Conceptual Sobre La Historia De La Contabilidad

Mapa Conceptual De Gestion De Costes Docsity

Mapa Conceptual Mapa Conseptual Mapa Conceptual Mapas

Reporte De Conflictos Sociales Socialismo Conflicto Mapas Mentales
Mapa Conceptual Contabilidad Jpg Pdf Contabilidad Y Auditoria

Mapa Mental Tema 1 Principios Basicos Mapa Mapa Mental
Historia De La Contabilidad En Colombia Mapa Mental

Mapa Mental Proceso De Industrializacion En 2021 Mapas Mapa Conceptual Mapa Mental


