Mapa Conceptual Del Sistema Financiero Mexicano
Breve resumen x un mapa conceptual de las 2 primeras clases. Mapa conceptual del sistema financiero.

Mapa Conceptual Sistema Financiero Mexicano Demi Mapa
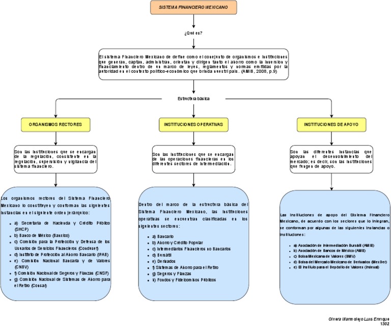
El sistema financiero mexicano agrupa diversas instituciones u organismos interrelacionados que se caracterizan por realizar una o varias de las actividades tendientes a la captación administración regularización orientación y canalización de los recursos económicos de origen nacional e internacional.

Mapa conceptual del sistema financiero mexicano. 4 DE FEBRERO DE 2015 PAOLA GUADALUPE SALAIS TORRES. SISTEMA FINANCIERO MEXICANO - Mapa Mental. Sistema Financiero mapa conceptual JR.
La evolución del Sistema Financiero Mexicano está ligada a la historia de la banca y el crédito. Antonio Acuña de la Torre. Crear un mapa mental.
Lo que se busca es poner cifras al mapa conceptual del Sistema Financiero para de acuerdo con las actividades que realizan. Crear un mapa mental. El pago en especie predominaba entre los mercaderes y los artesanos y el pago con trabajo agrícola era esencial.
La principal función de un sistema financiero es intermediar entre quienes tienen y. Ley General de Instituciones de Crédito. Sistema Financiero Mexicano - Mapa Mental.
Relacin del SFN con proyectos de inversin Captan los recursos econmicos de algunas personas para ponerlo a. Visita la Página Oficial de la Universidad Autónoma del Estado de Hidalgo httpswwwuaehedumxEscuela Preparatoria Número 1Resumen o introducción del cur. Estructura del sistema financiero colombiano.
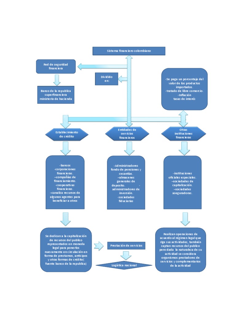
Secretaria de hacienda y crédito publico comisión nacional bancaria y de valores. Un sistema financiero estable eficiente competitivo e innovador contribuye a elevar el crecimiento económico sostenido y el bienestar de la población. Mapa conceptual El Sistema financiero Colombiano Ana María Díaz Lizcano Sistema Financiero Colombiano Esta.
1924 y COMISION NACIONAL DE VALORES 1946 AUTORIDADES DEL SISTEMA FINANCIERO MEXICANO AUTORIDADES FINANCIERAS. UNIVERSIDAD POLITECNICA DE LA REGION LAGUNA. Sistema Financiero Mexicano SFM 1.
Por sergio andres - hace 3 años. 6 ways virtual sellers can stand out on LinkedIn. SECTOR BURSÁTIL MERCADO DE VALORES Casas de Bolsa Filiales de Inst.
1924 y COMISION NACIONAL DE VALORES 1946. Sistema financiero mexicano 1. Crear un mapa mental.
Comercio internacional y aduanas. Haz clic aquí para centrar el mapa. El sistema financiero mexicano es el conjunto de personas y organizaciones tanto públicas como privadas por medio de las cuales se captan administran regulan y dirigen los recursos financieros que se negocian entre los diversos agentes económicos dentro del marco de la legislación correspondiente.
EL SISTEMA FINANCIERO MEXICANO La principal función del sistema financiero es contribuir a que el sistema productivo opere con eficiencia. Mapa Conceptual EL SISTEMA FINANCIERO COLOBIANO. Mapa conceptual del sistema financiero mexicano.
Por Ariel Gonzalez - hace 5 años. En México como en cualquier país moderno la economía se divide en 3 sectores. El mercado financiero internacional analizo desde la incidencia en los procesos logísticos tienen gran relevancia al aportar la competitividad con el fin de brindar un mejor servicio al cliente bajo la rentabilidad esperada.
Elaboración propia con base en Tabla II1 plantear su correspondencia con la intermediación financiera en. Financieras en el exterior Sociedades de Inversión Sociedades Operadoras de Sociedades de. Crear un mapa mental.
Por alfredo marquez - hace 5 años. El sistema financiero mexicano consiste en el total de Instituciones y Organizaciones que autoriza el estado mexicano para captar recursos de dinero privado y público y efectuar la labor financiera. Funciones de los sectores del SFN.
Microsoft Word - SMFdoc. Mapa conceptual El sistema financiero colombiano APRENDIZ Yinerys Briced Arrieta Galavis INSTRUCTOR VOCERO. Todos los hombres son iguales ante la ley sin importar su color de piel sexo religión o condición social.
Antonio Acuña de la Torre. En 1849 se dio la creación de la Caja de Ahorros del Nacional Monte de Piedad. Conjunto de personas y organizaciones que regulan y dirigen los recursos financieros que se negocian entre los diversos agentes econmicos.
Financiero del Estado de México así como su alcance objeto y definiciones obligaciones facultades de la autoridad. SISTEMA FINANCIERO MEXICANO por Julieta Perez Garcia 1. Para tender una mejor comprensión de lo anterior a continuación se presentara un mapa conceptual de la estructura del SFM y una nota del periódico El Financiero relacionada a un caso del sistema financiero mexicano.
Se aprecia que sí hay intermediarios con actividades similares. En los primero años del México colonial no existían instituciones de crédito ya que todo tipo de transacciones se hacía por medio del trueque. En la actualidad el Sistema Financiero Mexicano se constituye como la base estructural del desarrollo económico de nuestro país debido a que a consecuencia de éste todos los participantes que están involucrados en su funcionamiento y operación son regidos supervisados y vigilados por instancias gubernamentales y propician la transparencia en su.
Diana González Gamboa Finanzas II 2. Mapa conceptual de la estructura del sistema financiero mexicano. Conujnto de organismos e instituciones que captan administran y canalizan la inversion.
EVOLUCIÓN HISTÓRICA DEL SISTEMA FINANCIERO 11. Financial System in Mexico. SISTEMA FINANCIERO COLOMBIANO 31 CONCEPTO El sistema financiero es el conjunto de instituciones medios y mercados en el que se organiza la actividad financiera del país y tiene por objeto la canalización del flujo de fondos desde los oferentes hacia los demandantes.
En 1895 se. EL SISTEMA FINANCIERO MEXICANO MERCADOS FINANCIEROS- mecanismo o lugar a través del cual se intercambian los activos financieros y se determinan sus precios. Mapa conceptual del sistema financiero mexicano.
A Entidades Reguladoras B Intermediarios Financieros C Organismos de Apoyo. Mapa conceptual El sistema financiero. La estructura del Sistema Financiero Mexicano se divide en 3 categorías.
Dependencias y Organismos Autonomos descentralizados del. En 1775 se creó la primera institución de crédito prendario en México 12. Y el proceso de cambio y reforma mediante el nuevo.
Mapa conceptual del sistema politico mexicano. Esquema II1 Mapa de la Estructura del Sistema Financiero Mexicano Fuente. Sistema Financiero Mexicano - Mapa Mental.
Ley General de Instituciones de Crédito. 4 DE FEBRERO DE 2015 PAOLA GUADALUPE SALAIS TORRES. Sistema Financiero Nacional Qu es.
Sistema Financiero Mexicano SFM 1. El Banco de México tiene como finalidad promover el sano desarrollo del sistema financiero. AUTORIDADES DEL SISTEMA FINANCIERO MEXICANO.

Vista De Sistema Financiero En Mexico Con Ciencia Boletin Cientifico De La Escuela Preparatoria No 3
Mapa Conceptual Evidencia 1 Pdf Sistema Financiero Economias
Sistema Financiero Mexicano Mapa Mental
Sistema Financiero Mexicano Mindmeister Mapa Mental
![]()
Mapa Mental Sistema Financiero Mexicano Finanzas Un Studocu
Evidencia 1 Mapa Conceptual Pdf Bancos Logistica
Sistema Financiero Mexicano Mapa Conceptual Tong Ilmu
Mapa Conceptual Sistema Financiero Mexicano Docrino

Mapa Conceptual De La Estructura Del Sistema Financiero Mexicano
![]()
Pdf Mapa Conceptual Sistema Financiero Alba Lucia Monroy Salcedo Academia Edu
![]()
Mapa Conceptual Sistema Financiero Mexicano Docsity
Mapa Conceptual De Sistema Financiero Pdf Sistema Financiero Bancos

Vista De Sistema Financiero En Mexico Con Ciencia Boletin Cientifico De La Escuela Preparatoria No 3

Mapa Conceptual De La Estructura Del Sistema Financiero Mexicano
Mapa Conceptual Del Sistema Financiero Mexicano Pdf Mercados Financieros Economias
Mapa Conceptual Del Sistema Financiero De Colombia Pdf Sistema Financiero Bancos

Servicios Financieros Y Crediticios Mapa Conceptual Leyes Del Sistema Financiero

Estructura Del Sistema Financiero Mexicano By Alejandra Coolin
